Philosophien & Standards
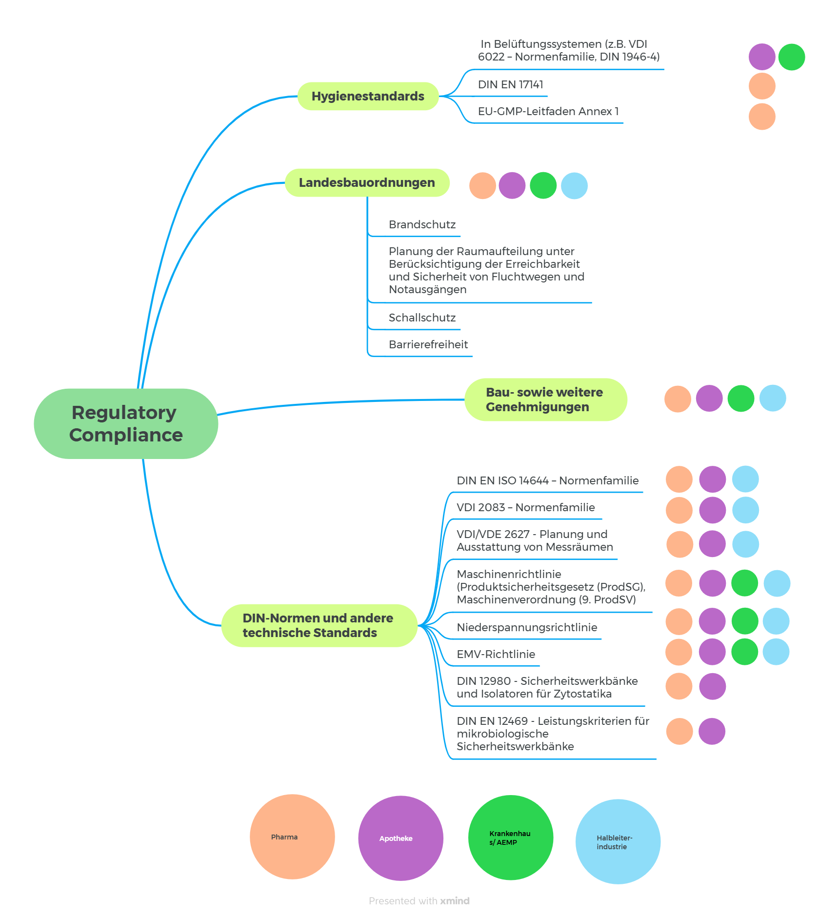
Regulatory Compliance bezieht sich, sei es in der Pharma-Branche, bei der Aufbereitung von Medizinprodukten, der Einrichtung eines Arzneimittelgroßhandels oder im Bereich der Halbleiterindustrie, immer auf die Einhaltung aller relevanten Gesetze, Vorschriften, Standards und Richtlinien, die für die Produktion, den Vertrieb und die Nutzung dieser Technologien gelten.
Für uns bei P³ ist diese Regulatory Compliance entscheidend, um sicherzustellen, dass insbesondere Reinräume sicher, funktional, nachhaltig und rechtskonform gestaltet werden. Dafür müssen von den ersten Projektphasen an und über alle Planungs- und Ausführungsphasen hinweg eine Vielzahl von Vorschriften und Standards eingehalten werden, die sich auf den gesamten Bauprozess auswirken, von der Planung über die Materialauswahl bis hin zur Ausführung. Nur durch die Berücksichtigung dieser Anforderungen können die Qualität und Sicherheit im Projekt gewährleistet und gleichzeitig rechtliche Risiken minimiert werden.

Eine sorgfältige Dokumentation aller Prozesse und Prüfungen während Planung und Ausführung stellt die Nachvollziehbarkeit und Reproduzierbarkeit der Ergebnisse sicher.
Regelmäßige Baubegehungen, um die Einhaltung der Vorschriften zu überprüfen, sind selbstverständlich.
Um den Dokumentationspflichten nachzukommen, halten wir bei P³ große Stücke auf die Verwendung von Formatvorlagen und Checklisten.
In unseren Kundenprojekten konnten wir damit den Herausforderungen, denen man immer wieder in Projekten gegenübersteht, mit einer Vielzahl standardisierter Vorlagen effizient und effektiv entgegentreten.
Rufen Sie uns an! Wir stellen auch Ihnen gerne eine Lösung bereit.
Linkliste: Gesetze, Richtlinien & Co.
Arzneimittel
Gesetz über den Verkehr mit Arzneimitteln – AMG
Arzneimittel- und Wirkstoffherstellungsverordnung – AMWHV
EU-GMP-Leitfaden – deutsche Übersetzung des BMG (zur AMWHV)
EudraLex – Volume 4 – Good Manufacturing Practice (GMP) guidelines
FDA Current Good Manufacturing Practice (CGMP) Regulations
WHO – Health products policy and standards
ZLG: Rechtliches und grundlegende Dokumente
Medizinprodukte
Medizinprodukte-Betreiberverordnung – MPBetreibV
RKI – Aufbereitung von Medizinprodukten (2012)
DGSV – Empfehlungen des Fachausschusses Hygiene, Bau und Technik
Empfehlungen der Kommission für Krankenhaushygiene und Infektionsprävention (KRINKO)
GDP
Arzneimittelhandelsverordnung – AM-HandelsV
Leitlinien für die gute Vertriebspraxis von Humanarzneimitteln – GDP
